诚信至上金字招牌
您好,欢迎访问植物图片官方网站!
全国服务热线:
78643545
网站首页
联系我们
走进诚信至上金字招牌
About Us
企业简介
企业文化
员工风采
机构设置
党建专栏
CPC PUBLICITY
新闻中心
News
企业新闻
行业新闻
荣誉资质
Honor
资质证书
公司业绩
领导视察
工程展示
Project
工程展示
项目动态
承接项目
信息公开
information
联系我们
Contact Us
联系我们
在线留言
人力资源
联系我们
联系我们
在线留言
人力资源
信息公开
您的当前位置:
首页
>>
信息公开
>>
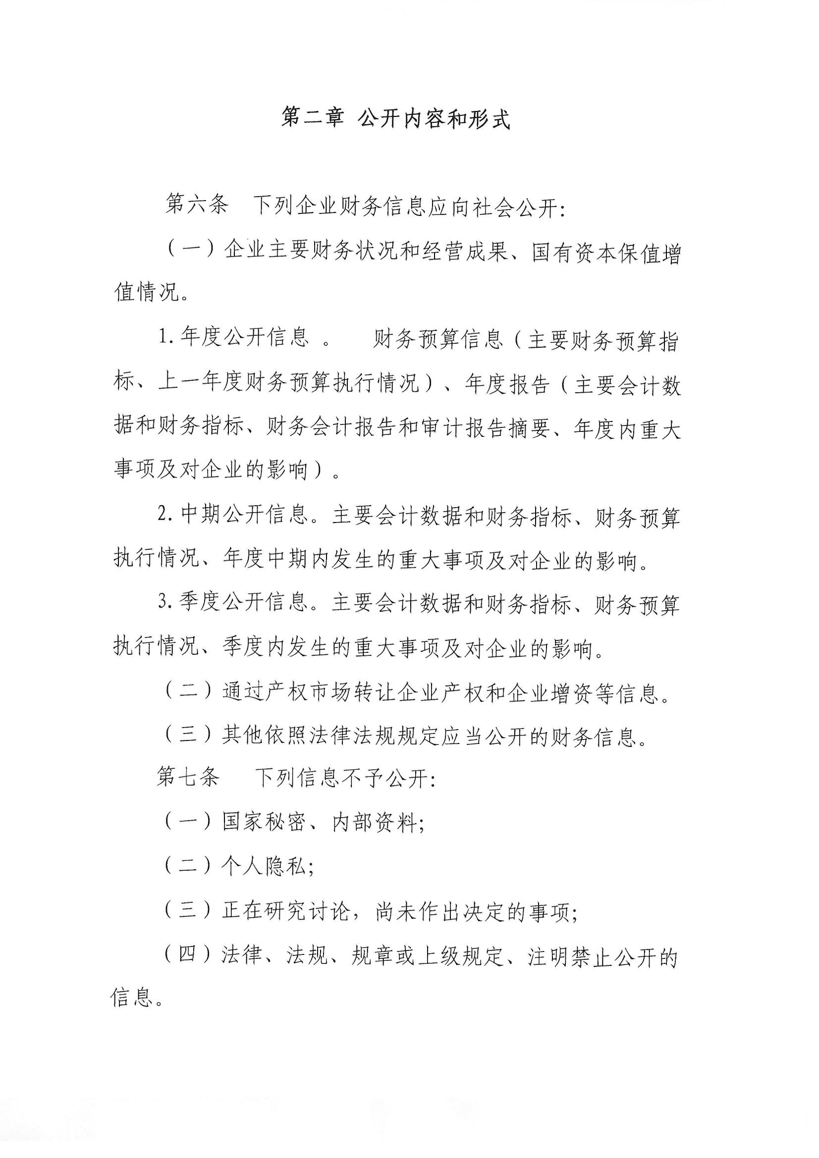
山东诚信至上金字招牌 工程咨询有限公司财务信息公开制度
发布时间: 2022-04-30 阅读次数: 355 次
上一篇:
贵州水设咨询有限公司财务重大信息公开制度
下一篇:
植物图片财务信息公开制度
走进诚信至上金字招牌
企业简介
企业文化
员工风采
机构设置
新闻中心
企业新闻
行业新闻
荣誉资质
资质证书
公司业绩
领导视察
工程展示
工程展示
项目动态
承接项目
联系我们
联系我们
在线留言
植物图片
电话:78643545
传真:78643546
邮箱:sddybgs@163.com
地址:中心路2989中心大道45号
扫一扫 关注我们
© 2022 植物图片 版权所有
备案号:
植物图片
XML 地图